Introduction
When it comes to high-stakes tasks like budget allocation, marketing analysts and marketing scientists face a challenge, how to accurately quantify the impact of every dollar spent. As the digital landscape shifts away from deterministic tracking and toward privacy-first methodologies, the debate between Marketing Mix Modeling (MMM) and Multi-Touch Attribution (MTA) has resurfaced with new intensity.
Understanding the technical nuances, strengths, and limitations of each approach is critical for building a robust measurement stack. This guide explores the fundamental differences between these two methodologies and how they can coexist to provide a 360-degree view of marketing performance.
What is Marketing Mix Modeling (MMM)?
Marketing Mix Modeling is a top-down, macro-level statistical analysis used to estimate the impact of various marketing tactics on sales or other Key Performance Indicators (KPIs). It relies on historical aggregate data, typically looking at weekly or monthly time series across several years.

At its core, MMM uses multivariate regression, often employing Bayesian methods or frequentist econometrics, to decompose a KPI into its constituent drivers. These drivers include:
- Media Variables: TV, radio, out-of-home, and digital spend.
- Non-Media Variables: Price changes, promotions, and distribution.
- External Factors: Seasonality, economic indicators, and competitor activity.
- The Baseline: Sales that would occur without any marketing activity.
For the marketing scientist, the beauty of MMM lies in its ability to account for diminishing returns and carryover effects, often referred to as adstock. Because it uses aggregate data, it is inherently privacy-friendly and unaffected by the “cookie apocalypse” or changes in mobile tracking IDs.
What is Multi-Touch Attribution (MTA)?
Multi-Touch Attribution is a bottom-up, granular approach that seeks to assign credit to every individual touchpoint a user interacts with before converting. Unlike MMM, which looks at the forest, MTA looks at the individual trees.
MTA tracks the user journey across digital channels, assigning fractional credit to clicks, impressions, or engagements based on specific rules or algorithmic models. Common models include:
- Linear: Evenly distributes credit across all touchpoints.
- Time-Decay: Gives more credit to touchpoints closer to the conversion.
- Data-Driven: Uses machine learning, such as Shapley Value or Markov Chains, to determine which touchpoints truly move the needle.
While MTA provides tactical insights into keyword performance or creative efficacy, it has grown increasingly difficult to execute. The rise of iOS 14.5 restrictions and the deprecation of third-party cookies have created significant “dark patches” in the user journey, making it harder for analysts to maintain a clean chain of causality.
Key Differences: A Comparative Analysis
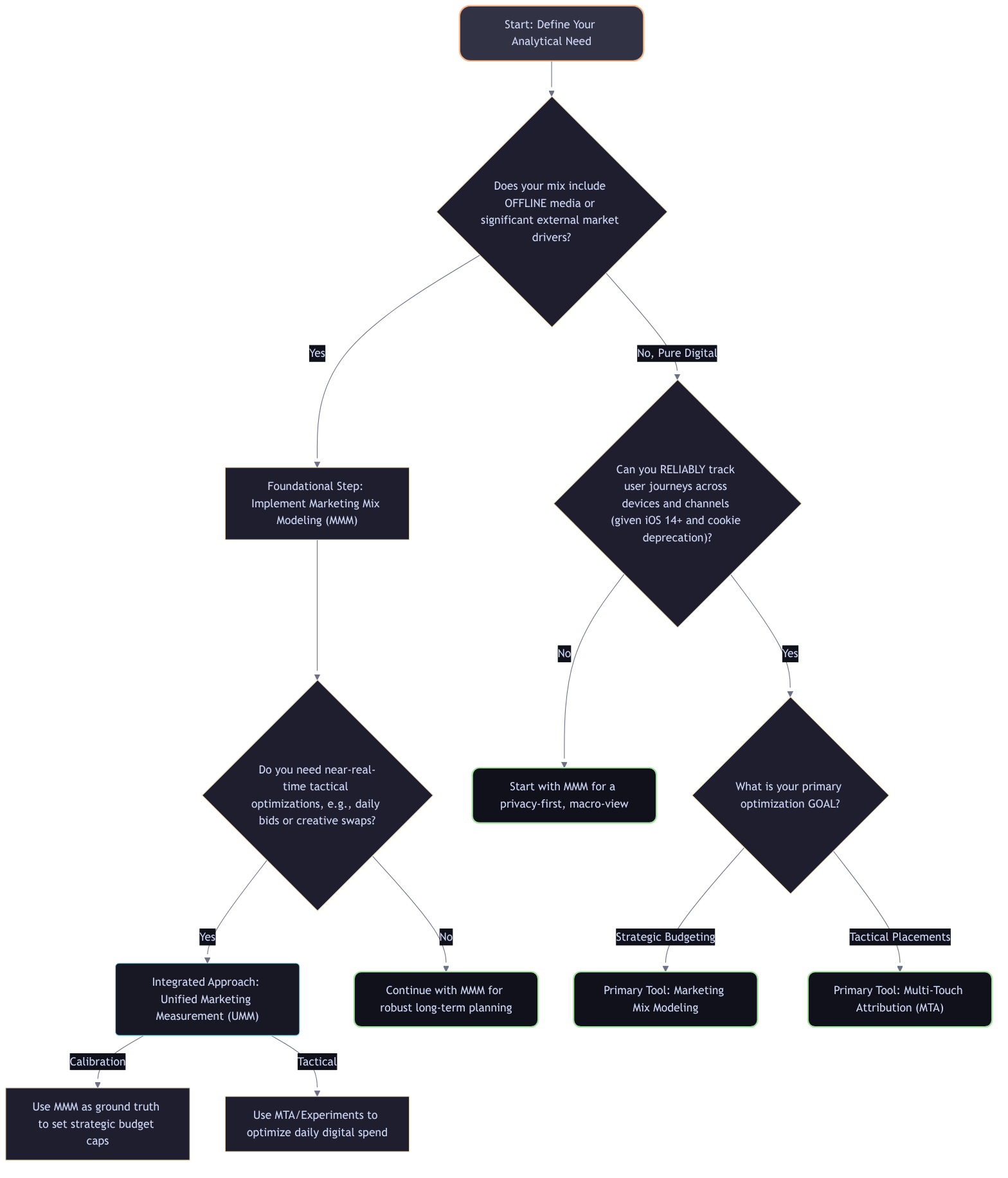
To help you decide which model fits your specific analytical needs, here is a breakdown of the primary differences.

1. Data Granularity and Scope
MMM operates on aggregate data, making it ideal for strategic long-term planning. It captures the impact of offline media and external market forces. In contrast, MTA requires user-level data, focusing almost exclusively on digital channels.
2. Time Horizon
MMM typically provides insights over months or quarters, helping leaders decide how to allocate annual budgets. MTA provides near-real-time feedback, allowing for daily optimizations of digital bids and placements.
3. Technical Challenges
For MMM, the primary challenges are multicollinearity, where different media channels are highly correlated, and the need for high-quality historical data. For MTA, the challenge is data identity, specifically the ability to track a single user across multiple devices and browsers without breaking the privacy chain.
The Shift Toward Unified Measurement
The most sophisticated marketing organizations no longer view this as an “either-or” scenario. Instead, they are moving toward Unified Marketing Measurement (UMM), a framework where MMM provides the strategic guardrails and MTA (or click-based attribution) provides tactical direction.
By using MMM to set the “North Star” for ROI, analysts can calibrate their granular attribution models to ensure they aren’t overvaluing digital channels that happen to be at the bottom of the funnel.
For teams looking to bridge the gap between complex statistical modeling and actionable business insights, tools like Alviss.io offer advanced solutions. By automating the heavy lifting of data ingestion and model training, analysts can focus more on interpretation and less on manual data cleaning.
Why MMM is Reclaiming the Spotlight
As privacy regulations like GDPR and CCPA tighten, the “bottom-up” data required for MTA is becoming increasingly fragmented. Marketing scientists are returning to MMM because it provides a “ground truth” that does not rely on invasive tracking.
Furthermore, modern MMM has evolved. We are no longer limited to static, once-a-year reports. With modern computing power, models can be updated frequently, incorporating Bayesian priors to account for new market realities.
Conclusion: Building Your Measurement Stack
Choosing between MMM and MTA depends on your business model and your data maturity. If you are a direct-to-consumer brand with a heavy offline presence, MMM is non-negotiable. If you are a pure-play SaaS company with a short sales cycle, MTA might still provide significant tactical value.
However, for most, the future lies in a hybrid approach. Use MMM to understand the “why” and the “how much” at a high level, and use granular attribution to optimize the “where” and “when” of your digital execution.
To explore how you can leverage state-of-the-art modeling to optimize your marketing spend and drive higher ROI, visit Alviss.io to see our suite of analytical tools in action. By empowering your team with the right technology, you can turn complex data into a competitive advantage.